Loading

Move reference docs from Asciidocalypse

This page is divided into three sections:

  1. How Reference Content Works in V3 – Useful for contributors who want to understand the difference between PR previews and full website builds.
  2. How to Move Reference Content – No longer relevant, as the process has been automated.
  3. How to Manage Moved Reference Content – Important for writers responsible for merging reference content.

Jump to the relevant section based on your needs.

There are two use cases for building reference content in V3:

  • Preview builds
  • elastic.co/docs builds

Some repositories, like elastic/elastic-serverless-forwarder, contain a single chunk of content within the larger elastic.co/docs build. This means the structure of the content is the same for both preview builds and the final Elastic.co/docs build.

However, most repositories contain content that will live in multiple locations within the new elastic.co/docs IA. Consider apm-agent-android as an example. It has the following content:

  • Reference docs
  • Release notes
  • Known issues
  • Breaking changes
  • Deprecations

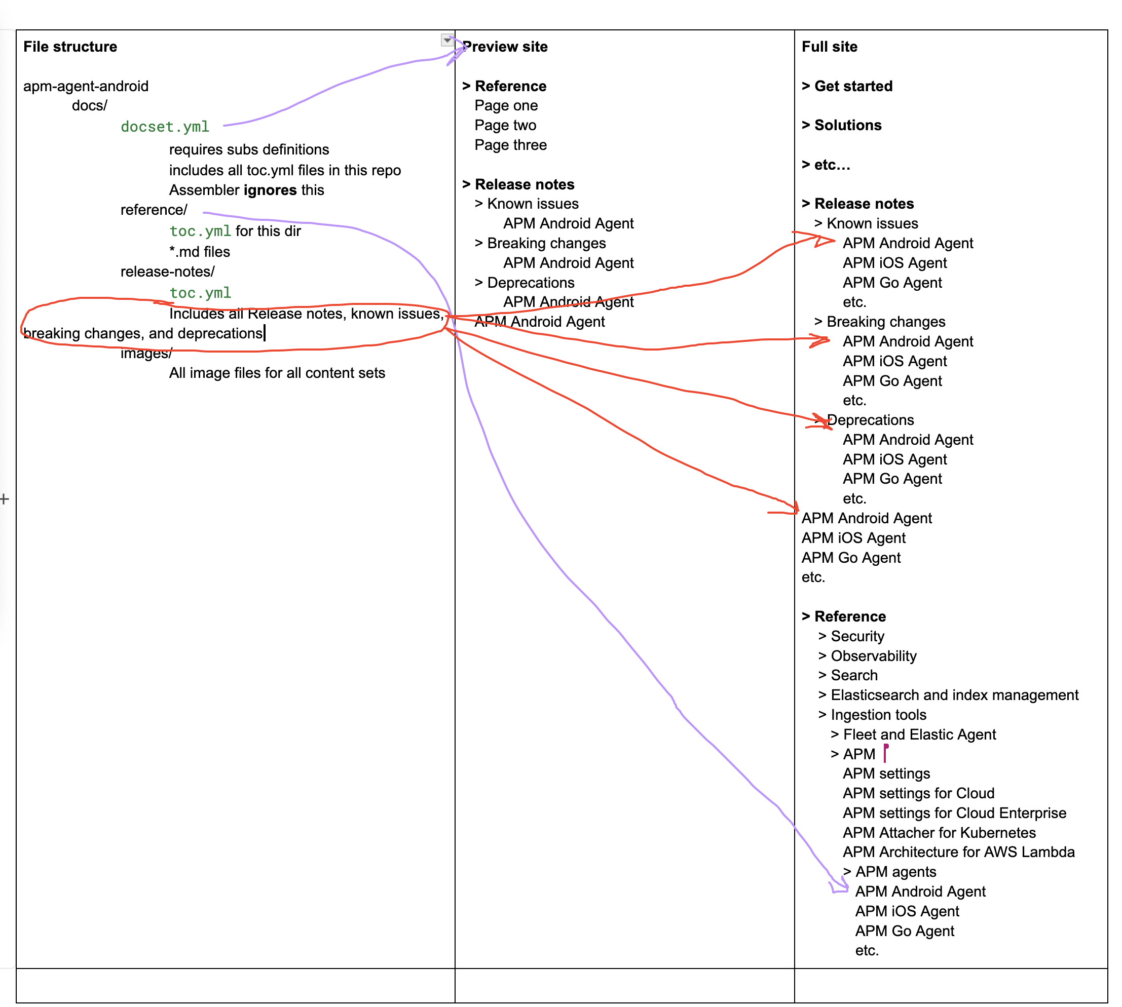
Release notes do not require individual toc.yml files for each content set. The directory structure for apm-agent-android therefore follows this format:

docs/
    `docset.yml`
        * Defines substitutions
        * Includes all `toc.yml` files in this repo
        * Ignored by the assembler
    reference/
        `toc.yml` (for this directory)
        All reference `.md` files go here
    release-notes/
        `toc.yml` (for this directory)
        All release notes, known issues, breaking changes, and deprecations files go here
    images/
        All image files for all content sets
		

For individual repository preview builds, all content in the docs/ directory builds together, appearing as:

> Reference
   Page one
   Page two
   Page three

> Release notes
   > Known issues
          APM Android Agent
   > Breaking changes
          APM Android Agent
   > Deprecations
          APM Android Agent
   APM Android Agent release notes
		

This structure is defined in the repo's docset.yml file.

For the full Elastic.co/docs site, the assembler references the individual content set definitions (toc.yml) within the repo and organizes the content accordingly:

Diagram of how everything maps together

Note

The moving of reference content has been automated. These docs will live on in the short term as a point of reference.

The steps below explain how to move reference content. You can also take a look at our sample PR, which has specific commits to illustrate some of the steps below.

Important

Skip this step for any Cloud repos and the search-ui repository.

Ensure you only delete external documentation files.

  • In some repositories, this means deleting the entire /docs directory.
  • In others, manually verify which files should be removed.
  • Use conf.yaml to determine what should and shouldn't be removed.

Example commit: #398/commit

Move content from asciidocalypse to the correct directory in the target repo.
Use issue#130 to determine the correct path structure.

Example commit: #398/commit

There are two CI checks to add:

docs-build.yml Add a file named docs-build.yml at .github/workflows/docs-build.yml. The contents of this file are below:

name: docs-build

on:
  push:
    branches:
      - main
      - '\d+.\d+'
  pull_request_target: ~
  merge_group: ~

jobs:
  docs-preview:
    uses: elastic/docs-builder/.github/workflows/preview-build.yml@main
    with:
      path-pattern: docs/**
    permissions:
      deployments: write
      id-token: write
      contents: read
      pull-requests: read
		
  1. Optional match for version branches if you do not wish to publish to production from main.

Learn more about this file: docs-build.yml.

Important

If the documentation you are adding will not live in the /docs/* dir of the repository, you must update the path-pattern appropriately. Please reach out in #docs-team if you need help with this.

docs-cleanup.yml Add a file named docs-cleanup.yml at .github/workflows/docs-cleanup.yml. The contents of this file are below:

name: docs-cleanup

on:
  pull_request_target:
    types:
      - closed

jobs:
  docs-preview:
    uses: elastic/docs-builder/.github/workflows/preview-cleanup.yml@main
    permissions:
      contents: none
      id-token: write
      deployments: write
		

Learn more about this file: docs-cleanup.yml

Example PR: #398

Important

Skip this step for any Cloud repos and the search-ui repository.

During the migration freeze, we added a check to each repository that warned when a PR was opened against asciidoc files in main. It is now safe to remove this file.

File to delete: .github/workflows/comment-on-asciidoc-changes.yml

Example commit: #398/commit

Verify that all automated checks pass before proceeding. If you encounter any linking failures and need help resolving them, reach out in the typical docs channels.

Once everything is confirmed working, merge the pull request.

Update issue#130 to reflect the completed migration.

You've been assigned to a repository in issue #130. Now what?

The good news: all necessary PRs have already been opened for you. Each repository has two PRs:

  1. A PR that adds GitHub Actions for build previews (example).
  2. A PR that removes AsciiDoc content and adds Markdown content (example).

Ideally, your job is to work with codeowners and repo admins to:

  1. Get the first PR merged (to ensure previews work).
  2. Merge main into the second PR and get it merged.

Splitting this into two PRs ensures that content is merged with a clean CI pass on the first attempt.

Some repositories may be more challenging to work with. If needed, you can cherry-pick the commits into a single PR and collaborate with codeowners to get it merged.

Downside: We won't know if CI passes until after merging.
Use your judgment—choose the best approach for your situation.

Before merging, review the following:

  • Is the right content being deleted? Ensure no essential internal docs are being removed.
  • Is the correct content being moved? Double-check that everything is in its proper place.
  • Are tests passing? If not, what adjustments are needed to make the content mergeable?

Let us know if you encounter any blockers. Thanks for your help!