Loading

How Watcher works

You add watches to automatically perform an action when certain conditions are met. The conditions are generally based on data you’ve loaded into the watch, also known as the Watch Payload. This payload can be loaded from different sources - from Elasticsearch, an external HTTP service, or even a combination of the two.

For example, you could configure a watch to send an email to the sysadmin when a search in the logs data indicates that there are too many 503 errors in the last 5 minutes.

This topic describes the elements of a watch and how watches operate.

A watch consists of a trigger, input, condition, and actions. The actions define what needs to be done once the condition is met. In addition, you can define conditions and transforms to process and prepare the watch payload before executing the actions.

Trigger
Determines when the watch is checked. A watch must have a trigger.
Input
Loads data into the watch payload. If no input is specified, an empty payload is loaded.
Condition
Controls whether the watch actions are executed. If no condition is specified, the condition defaults to always.
Transform
Processes the watch payload to prepare it for the watch actions. You can define transforms at the watch level or define action-specific transforms. Optional.
Actions
Specify what happens when the watch condition is met.

For example, the following snippet shows a create or update watch request that defines a watch that looks for log error events:

				PUT _watcher/watch/log_errors
					{
  "metadata" : {
    "color" : "red"
  },
  "trigger" : {
    "schedule" : {
      "interval" : "5m"
    }
  },
  "input" : {
    "search" : {
      "request" : {
        "indices" : "log-events",
        "body" : {
          "size" : 0,
          "query" : { "match" : { "status" : "error" } }
        }
      }
    }
  },
  "condition" : {
    "compare" : { "ctx.payload.hits.total" : { "gt" : 5 }}
  },
  "transform" : {
    "search" : {
        "request" : {
          "indices" : "log-events",
          "body" : {
            "query" : { "match" : { "status" : "error" } }
          }
        }
    }
  },
  "actions" : {
    "my_webhook" : {
      "webhook" : {
        "method" : "POST",
        "host" : "mylisteninghost",
        "port" : 9200,
        "path" : "/{{watch_id}}",
        "body" : "Encountered {{ctx.payload.hits.total}} errors"
      }
    },
    "email_administrator" : {
      "email" : {
        "to" : "sys.admino@host.domain",
        "subject" : "Encountered {{ctx.payload.hits.total}} errors",
        "body" : "Too many error in the system, see attached data",
        "attachments" : {
          "attached_data" : {
            "data" : {
              "format" : "json"
            }
          }
        },
        "priority" : "high"
      }
    }
  }
}
		
  1. Metadata - You can attach optional static metadata to a watch.
  2. Trigger - This schedule trigger executes the watch every 5 minutes.
  3. Input - This input searches for errors in the log-events index and loads the response into the watch payload.
  4. Condition - This condition checks to see if there are more than 5 error events (hits in the search response). If there are, execution continues for all actions.
  5. Transform - If the watch condition is met, this transform loads all of the errors into the watch payload by searching for the errors using the default search type, query_then_fetch. All of the watch actions have access to this payload.
  6. Actions - This watch has two actions. The my_webhook action notifies a 3rd party system about the problem. The email_administrator action sends a high priority email to the system administrator. The watch payload that contains the errors is attached to the email.

When you add a watch, Watcher immediately registers its trigger with the appropriate trigger engine. Watches that have a schedule trigger are registered with the scheduler trigger engine.

The scheduler tracks time and triggers watches according to their schedules. On each node, that contains one of the .watches shards, a scheduler, that is bound to the watcher lifecycle runs. Even though all primaries and replicas are taken into account, when a watch is triggered, watcher also ensures, that each watch is only triggered on one of those shards. The more replica shards you add, the more distributed the watches can be executed. If you add or remove replicas, all watches need to be reloaded. If a shard is relocated, the primary and all replicas of this particular shard will reload.

Because the watches are executed on the node, where the watch shards are, you can create dedicated watcher nodes by using shard allocation filtering. To do this , configure nodes with a dedicated node.attr.role: watcher property.

As the .watches index is a system index, you can’t use the normal .watcher/_settings endpoint to modify its routing allocation. Instead, you can use the following dedicated endpoint to adjust the allocation of the .watches shards to the nodes with the watcher role attribute:

				PUT _watcher/settings
					{
  "index.routing.allocation.include.role": "watcher"
}
		

When the Watcher service is stopped, the scheduler stops with it. Trigger engines use a separate thread pool from the one used to execute watches.

When a watch is triggered, Watcher queues it up for execution. A watch_record document is created and added to the watch history and the watch’s status is set to awaits_execution.

When execution starts, Watcher creates a watch execution context for the watch. The execution context provides scripts and templates with access to the watch metadata, payload, watch ID, execution time, and trigger information. For more information, see Watch Execution Context.

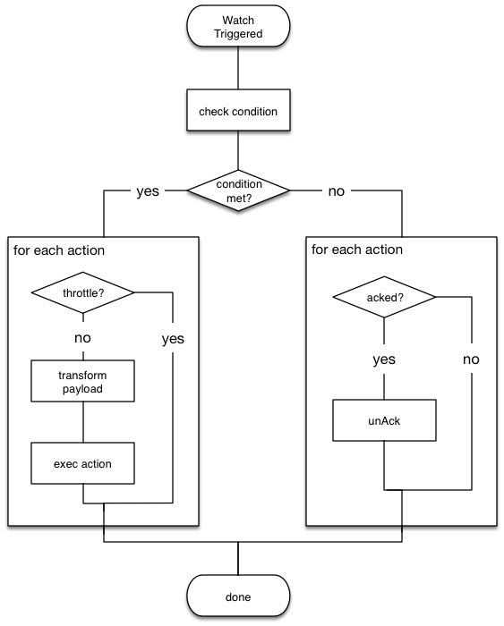
During the execution process, Watcher:

  1. Loads the input data as the payload in the watch execution context. This makes the data available to all subsequent steps in the execution process. This step is controlled by the input of the watch.
  2. Evaluates the watch condition to determine whether or not to continue processing the watch. If the condition is met (evaluates to true), processing advances to the next step. If it is not met (evaluates to false), execution of the watch stops.
  3. Applies transforms to the watch payload (if needed).
  4. Executes the watch actions granted the condition is met and the watch is not throttled.

When the watch execution finishes, the execution result is recorded as a Watch Record in the watch history. The watch record includes the execution time and duration, whether the watch condition was met, and the status of each action that was executed.

The following diagram shows the watch execution process:

watch execution

Watcher supports both time-based and acknowledgment-based throttling. This enables you to prevent actions from being repeatedly executed for the same event.

By default, Watcher uses time-based throttling with a throttle period of 5 seconds. This means that if a watch is executed every second, its actions are performed a maximum of once every 5 seconds, even when the condition is always met. You can configure the throttle period on a per-action basis or at the watch level.

Acknowledgment-based throttling enables you to tell Watcher not to send any more notifications about a watch as long as its condition is met. Once the condition evaluates to false, the acknowledgment is cleared and Watcher resumes executing the watch actions normally.

For more information, see Acknowledgement and throttling.

By default, when you add a watch it is immediately set to the active state, registered with the appropriate trigger engine, and executed according to its configured trigger.

You can also set a watch to the inactive state. Inactive watches are not registered with a trigger engine and can never be triggered.

To set a watch to the inactive state when you create it, set the active parameter to inactive. To deactivate an existing watch, use the deactivate watch API. To reactivate an inactive watch, use the activate watch API.

Note

You can use the execute watch API to force the execution of a watch even when it is inactive.

Deactivating watches is useful in a variety of situations. For example, if you have a watch that monitors an external system and you need to take that system down for maintenance, you can deactivate the watch to prevent it from falsely reporting availability issues during the maintenance window.

Deactivating a watch also enables you to keep it around for future use without deleting it from the system.

You can use scripts and templates when defining a watch. Scripts and templates can reference elements in the watch execution context, including the watch payload. The execution context defines variables you can use in a script and parameter placeholders in a template.

Watcher uses the Elasticsearch script infrastructure, which supports inline and stored. Scripts and templates are compiled and cached by Elasticsearch to optimize recurring execution. Autoloading is also supported. For more information, see Scripting and How to write Painless scripts.

The following snippet shows the basic structure of the Watch Execution Context:

{
  "ctx" : {
    "metadata" : { ... },
    "payload" : { ... },
    "watch_id" : "<id>",
    "execution_time" : "20150220T00:00:10Z",
    "trigger" : {
      "triggered_time" : "20150220T00:00:10Z",
      "scheduled_time" : "20150220T00:00:00Z"
    },
    "vars" : { ... }
}
		
  1. Any static metadata specified in the watch definition.
  2. The current watch payload.
  3. The id of the executing watch.
  4. A timestamp that shows when the watch execution started.
  5. Information about the trigger event. For a schedule trigger, this consists of the triggered_time (when the watch was triggered) and the scheduled_time (when the watch was scheduled to be triggered).
  6. Dynamic variables that can be set and accessed by different constructs during the execution. These variables are scoped to a single execution (i.e they’re not persisted and can’t be used between different executions of the same watch)

You can use scripts to define conditions and transforms. The default scripting language is Painless.

Note

Starting with 5.0, Elasticsearch is shipped with the new Painless scripting language. Painless was created and designed specifically for use in Elasticsearch. Beyond providing an extensive feature set, its biggest trait is that it’s properly sandboxed and safe to use anywhere in the system (including in Watcher) without the need to enable dynamic scripting.

Scripts can reference any of the values in the watch execution context or values explicitly passed through script parameters.

For example, if the watch metadata contains a color field (e.g. "metadata" : {"color": "red"}), you can access its value with the via the ctx.metadata.color variable. If you pass in a color parameter as part of the condition or transform definition (e.g. "params" : {"color": "red"}), you can access its value via the color variable.

You use templates to define dynamic content for a watch. At execution time, templates pull in data from the watch execution context. For example, you can use a template to populate the subject field for an email action with data stored in the watch payload. Templates can also access values explicitly passed through template parameters.

You specify templates using the Mustache scripting language.

For example, the following snippet shows how templates enable dynamic subjects in sent emails:

{
  "actions" : {
    "email_notification" : {
      "email" : {
        "subject" : "{{ctx.metadata.color}} alert"
      }
    }
  }
}
		

To define an inline template or script, you simply specify it directly in the value of a field. For example, the following snippet configures the subject of the email action using an inline template that references the color value in the context metadata.

"actions" : {
  "email_notification" : {
     "email" : {
       "subject" : "{{ctx.metadata.color}} alert"
     }
   }
  }
}
		

For a script, you simply specify the inline script as the value of the script field. For example:

"condition" : {
  "script" : "return true"
}
		

You can also explicitly specify the inline type by using a formal object definition as the field value. For example:

"actions" : {
  "email_notification" : {
    "email" : {
      "subject" : {
         "source" : "{{ctx.metadata.color}} alert"
      }
    }
  }
}
		

The formal object definition for a script would be:

"condition" : {
  "script" : {
    "source": "return true"
  }
}
		

If you store your templates and scripts, you can reference them by id.

To reference a stored script or template, you use the formal object definition and specify its id in the id field. For example, the following snippet references the email_notification_subject template:

{
  ...
  "actions" : {
    "email_notification" : {
      "email" : {
        "subject" : {
          "id" : "email_notification_subject",
          "params" : {
            "color" : "red"
          }
        }
      }
    }
  }
}